监理工程师复查意见模板监理工程师复查意见
- 监理工程师
- 2025-11-21
- 202
监理工程师通知回复单复查意见的填写方式如下针对质量问题和安全隐患整改通知单整改合格签署意见为“经核查整改合格”整改不合格或未完成签署意见为“整改不合格,要求继续整改”部分整改合格需分别对合格部分和不合格部分签署意见,如“经核查,A部分整改合格,B部分整改不合格,要求继续整改B部分”针对。
9 监理复查意见由主管安全的监理工程师根据之前提出的安全问题进行填写10 意见应包括整改措施的实施情况整改效果评估以及未来防范类似安全问题的措施11 监理工程师需签字确认,并写明签字时间,以示责任明确12 意见的作用在于指导下级机关工作活动,具有很强的指导性和时效性13 在市场经济。
10 复查意见应由主管安全的监理工程师签字确认,并注明签字时间11 意见的作用在于指导下级机关工作活动的原则步骤和方法,具有很强的指导性12 意见可能针对普遍性问题发布,也可能针对局部性问题,通常在特定时间内有效13 在市场经济条件下,新问题和情况经常出现,机关单位需要根据实际情况及时。
1 若对施工单位的回复感到满意,可以直接签署意见2 检查施工单位对每一条整改措施的执行情况,并逐条签署意见3 若施工单位整改符合规范要求,可签署意见同意进入下一道工序4 监理复查意见由安全监理工程师根据前期提出的安全问题填写5 描述施工单位的安全整改措施是否实施,整改效果以及将如何。
监理工程师通知回复单的复查意见应详细记录整改过程中的关键环节,以便后续进行追溯同时,对于整改过程中遇到的问题,监理工程师应详细记录并提出改进建议,以提高整改效果和效率在签署意见时,应确保与通知单的要求相符,避免出现与通知单内容不符的情况若通知单要求整改的具体内容较多,可分条列出。
监理复查意见由主管安全的监理工程师,根据以前提出的安全存在问题,经过一段时间的整改后,填写有没有实施整改,整改的效果怎样,今后如何防范类似安全问题的发生本人签字确认,写明签字时间意见的作用意见的本意是人们对事物所产生的看法或想法意见是上级领导机关对下级机关部署工作,指导下级机关。

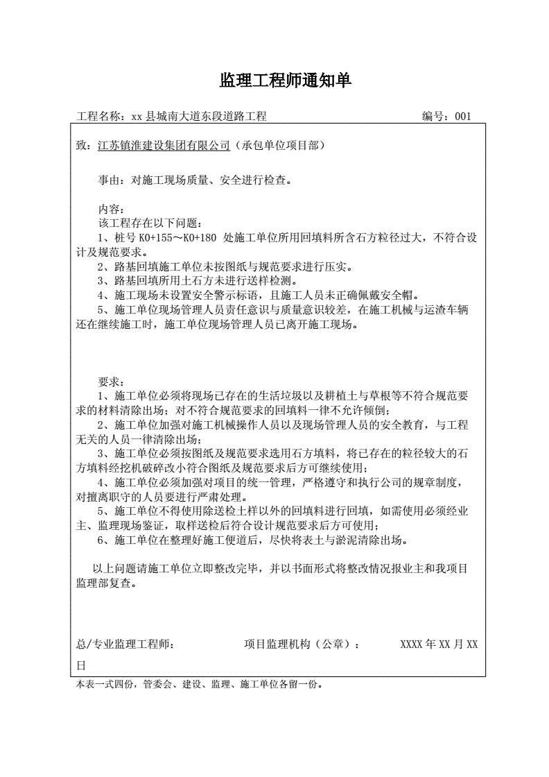
一监理工程师通知单通常涉及质量问题或安全隐患的整改,监理工程师需根据通知单及其回复内容进行现场核实,并根据实际情况签署意见二若工程监理单位与施工承包单位建筑材料建筑构配件和设备供应单位存在隶属或其他利害关系,则不得承担相关建设工程的监理业务三工程监理单位应依据法律法规技术。
监理复查意见由主管安全的监理工程师,根据以前提出的安全存在问题,经过一段时间的整改后,填写有没有实施整改,整改的效果怎样,今后如何防范类似安全问题的发生本人签字确认,写明签字时间。
一般的监理工程师通知单大部分是质量问题整改或安全隐患整改通知,监理工程师应根据通知单的内容和通知单回复内容进行现场核实,按核实的情况签署意见第三十五条 工程监理单位与被监理工程的施工承包单位以及建筑材料建筑构配件和设备供应单位有隶属关系或者其他利害关系的,不得承担该项建设工程的监理业务。
监理工程师审查意见该技术方案可行,符合规范要求,施工中应严格按上报方案控制施工,如需调整施工顺序施工方法等应上报驻地办批准4 施工放样报验单 测量监理工程师意见测量结果符合设计及规范要求,同意用于施工控制5 材料报验单 经抽检复查,以上材料各项技术指标符合设计及技术规范要求,同意进场。
经复查,以上**问题已按照要求整改,结果符合设计及验收规范要求,同意闭合。
2 对于需要总监理工程师审批的工作内容回复单,必须由总监理工程师进行审批3 在“我方收到编号为 ”一栏,填写所回复的监理通知的编号4 在“完成了某工作”一栏,根据监理通知的要求完成的工作进行填写5 复查意见专业监理工程师应仔细核查承包单位提交的有关资料,确保其符合要求然后对。
若监理通知回复单中要求继续整改的工作已完成,施工单位仍应使用此表进行回复,并说明继续整改的情况和结果提交审批涉及总监理工程师审批的回复单应由总监理工程师进行审批,以确保回复内容的合规性和有效性等待复查意见专业监理工程师复查专业监理工程师将对施工单位所报的有关资料进行核查。
2 对于涉及总监理工程师审批的工作内容,回复单应由总监理工程师签字批准3 在“我方收到编号为 ”一栏,应填写所回复的监理通知的编号4 “完成了某工作”一栏,应根据监理通知的要求完成的工作内容进行填写5 复查意见专业监理工程师应仔细核查承包单位提交的有关资料,确保其符合要求现。
1施工单位完成监理通知回复单中要求继续整改的工作后,仍用此表回复2涉及应总监理工程师审批工作内容的回复单,应由总监理工程师审批3“我方收到编号为 ”填写所回复的监理通知的编号4“完成了某工作”按监理通知要求完成的工作填写5复查意见专业监理工程师应详。
工程量与实际相符,计算准确,根据合同约定同意支付工程款监理工程师通知单符合要求项目监理机构按委托监理合同授予的权限,对承包单位发出指令提出要求,均采用此表对于涉及质量和安全问题的通知单,要求承包单位书面回复监理工程师通知回复单符合要求已按通知单要求整改完毕,复查合格,同意关闭。
持续整改的回复若施工单位在完成监理通知回复单中要求的工作后,仍需继续整改其他事项,应继续使用此表进行回复,确保整改工作的连续性和完整性总监理工程师审批对于涉及总监理工程师审批工作内容的回复单,应由总监理工程师进行审批,以确保整改工作符合项目管理的整体要求四复查意见的填写。
免责声明: 本站提供的任何内容版权均属于相关版权人和权利人,如有侵犯你的版权。 请来信指出,我们将于第一时间删除! 所有资源均由免费公共网络整理而来,仅供学习和研究使用。请勿公开发表或 用于商业用途和盈利用途。
本文链接:http://erjian.cc/jianli/38247.html

发表评论