二级建造师考试具体条件是什么,二级建造师考试具体条件
- 二级建造师
- 2025-11-25
- 145
2017年江苏省二级建造师考试报考条件

2017年江苏二级建造师考试报考条件暂未公布,可参考2016年江苏二级建造师考试报考条件:
(一)凡遵守国家法律、法规并符合下列条件之一的,可报名参加二级建造师全部科目考试:
1.具备工程类或工程经济类中专及以上学历并从事建设工程项目施工管理工作满2年;

2.具备其他专业中专及以上学历并从事建设工程项目施工管理工作满5年;
3.从事建设工程项目施工管理工作满15年。
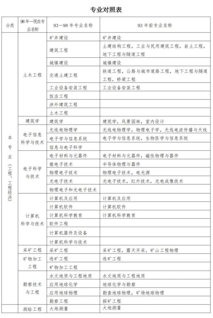
二级建造师报考:工程类或工程经济类专业对照表
(二)已取得某一专业二级建造师执业资格证书的人员,可报考二级建造师相应专业考试。
(三)报考条件中的专业要求,本科学历应按照专业对照表(见附件2)所列专业来确定工程类或工程经济类专业,其余学历者报考所学专业应与本科学历专业对照表所列专业相近。
(四)有关工作年限的要求是指报名人员取得学历前后从事本专业工作时间的总和,按满周年计算,其截止日期为2016年12月31日。
更多2017年二级建造师辅导视频请查看:https://www.youeclass.com/main/exam1012.html
免责声明: 本站提供的任何内容版权均属于相关版权人和权利人,如有侵犯你的版权。 请来信指出,我们将于第一时间删除! 所有资源均由免费公共网络整理而来,仅供学习和研究使用。请勿公开发表或 用于商业用途和盈利用途。
本文链接:http://erjian.cc/erjian/38348.html

发表评论